hth官方网页版中国有限公司hth官方网页版中国有限公司

0571-87968248 ENGLISH
  • 首页
  • 关于我们
    公司介绍企业文化发展历程
  • hth官方网页版中国有限公司
    企业动态展会信息行业动态
  • 产品介绍
    新型冠状病毒(2019-nCoV)检测系列过敏原特异性抗体IgE检测系列食物特异性抗体IgG/lgG4检测系列单项/多价过敏原检测系列单组分过敏原检测系列过敏性疾病相关基因分子检测(PCR/NGS)系列产品其他系列产品产品专属设备--高通量全自动免疫印迹仪及判读软件
  • 过敏知识
    科研文献科普知识视频展示
  • 联系方式
    联系我们
企业动态展会信息行业动态

热烈祝贺浙大迪迅喜获浙江省第二类创新医疗器械注册证

发布日期:2020-09-14


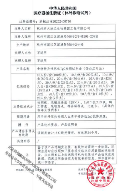
喜获双100项食物特异性抗体IgG/IgG4注册证
  2020年9月浙大迪迅自主研发的两个新产品100项食物特异性抗体IgG检测试剂盒(蛋白芯片法)、食物特异性抗体IgG4检测试剂盒(蛋白芯片法)正式取得浙江省药品监督管理局颁发的二类医疗器械注册证,其中100项食物特异性抗体IgG4检测试剂盒(蛋白芯片法),是国内首家获得医疗器械注册证的产品,填补国内空白,同时荣获浙江省创新医疗器械。


产品应用场景
  该产品用于体外检测人血清中特异性IgG/IgG4抗体浓度;临床上用于体外辅助诊断患者非IgE介导的食物不良反应,结合食物特异性抗体IgG/IgG4抗体水平和患者的临床症状,指导患者进行相应的治疗和饮食管理。
  (1)一方面,血清或组织中IgG4水平升高和慢性炎症相关,比如过敏性直肠结肠炎(AP) 、乳糜泻、 食物蛋白诱导的肠道病( FPE )、 食物蛋白诱导的小肠结肠综合征 (FPIES)、IgG4相关疾病等;
  (2)另一方面,IgG4浓度升高意味着免疫耐受,比如过敏原特异性免疫治疗(AIT)。


产品特点
  项目最全:单次可最多检测100项,涵盖临床常见项目;
  特色组合:15种不同的检测组合,除常规组合以外特推出蔬菜组合、水果组合、蛋奶组合、海鲜组合、坚果组合、谷物组合等特色检测组合,可满足不同地区、不同疾病患者的检测需求;
  整体解决:一台自动免疫印迹仪即可进行sIgE、sIgG、sIgG4产品检测,实现sIgE/sIgG/sIgG4同查,新增项目无额外仪器设备的投入。
寄语
  此次双100项:食物特异性抗体IgG检测试剂盒(蛋白芯片法)、食物特异性抗体IgG4检测试剂盒(蛋白芯片法)注册证的成功获批,极大地丰富了公司的检测产品线和竞争力,是浙大迪迅发展史上一个重要的里程碑,对公司未来的发展将产生积极而深远的影响!浙大迪迅全体员工满怀激情,牢记初衷,砥砺前行,不辱使命。我们将继续努力,并借此向一直关心和帮助公司发展的各届朋友致以最衷心的感谢!
  • 首页
  • 关于我们
  • hth官方网页版中国有限公司
  • 产品介绍
  • 过敏知识
  • 联系方式
hth官方网页版中国有限公司   版权所有    开创网络   技术支持    浙ICP备14005341号  
互联网药品信息服务资格证书编号: (浙)-非经营性-2019-0050
地址:杭州市滨江区滨康路568号2号楼     电话:0571-87968248-805      网址:www.szzyfzls.com
COPYRIGHT©2003-2025  www.szzyfzls.com CORPORATION. ALL RIGHTS RESERVED

浙大迪迅
官方微信

浙公网安备 33010802011114号

半岛网页版 | 千亿首页 | AK网页 | 江南jn体育官网 | 乐动在线 | 亚新平台 | 江南游戏 | 乐鱼网页 | 好博网页版 |